BW Shipyard (dodatek dla Blendera)

W tym miejscu potykamy się o projektowanie modeli żaglowców - i te na kartce i te tworzone komputerowo
ODPOWIEDZ
Awatar użytkownika
Bartek_W
Posty: 245
Rejestracja: 04 gru 2010, 21:56

BW Shipyard (dodatek dla Blendera)

Post autor: Bartek_W »

Cześć
Aby mój ostatni wpis na "chwalimy się" nie stał się gołosłowny i aby dodać sobie nieco dopingu, postanowiłem poprowadzić nietypową relację z budowy wtyczki do programu Blender, której zadaniem ma być ułatwienie wirtualnego modelowania statków.

Moją wtyczkę nazwałem BW Shipyard i uważam nieskromnie, że nikogo to dziwić nie powinno ;)
Wtyczkę udostępnię po jej 100% ukończeniu, a o warunkach udostępnienia jeszcze nie myślałem.

bws001.jpg

W chwili obecnej wtyczka dostarcza następujących opcji:

Shipyard

bw_shipyard_ 2.jpg

Wstawia do sceny siatkę wirtualnej "stoczni", ułatwiającej modelowanie wirtualnych statków. Dostępne opcje widać w lewej kolumnie i są to m.in.: możliwość ustawienia ilości wręg od 1 do 100, offset dziobu i rufy, parametryzacja szerokości stoczni na dnie, KLW oraz w najwyższym punkcie, KLW na dowolnej wysokości, dodawanie modyfikatorów siatki.

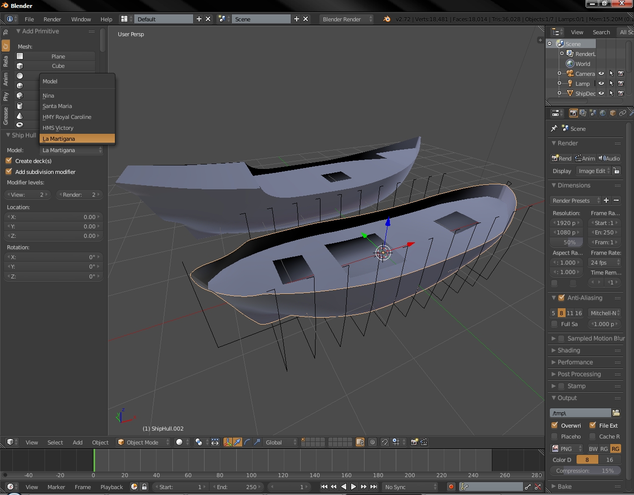
Ship Hull

bw_shipyard_ 4.jpg

Wstawia do sceny wybrany model kadłuba statku. Obecnie dostępne są: HMS Victory, HMY Royal Caroline, Nina, Santa Maria oraz La Martigana (na obrazku La Martigana w wirtualnej stoczni oraz na drugim planie Nina). Opcjonalnie można włączyć lub wyłączyć prosty pokład. Do generowania pokładów bardziej spełniających szkutnicze kryteria służą kolejne narzędzia:

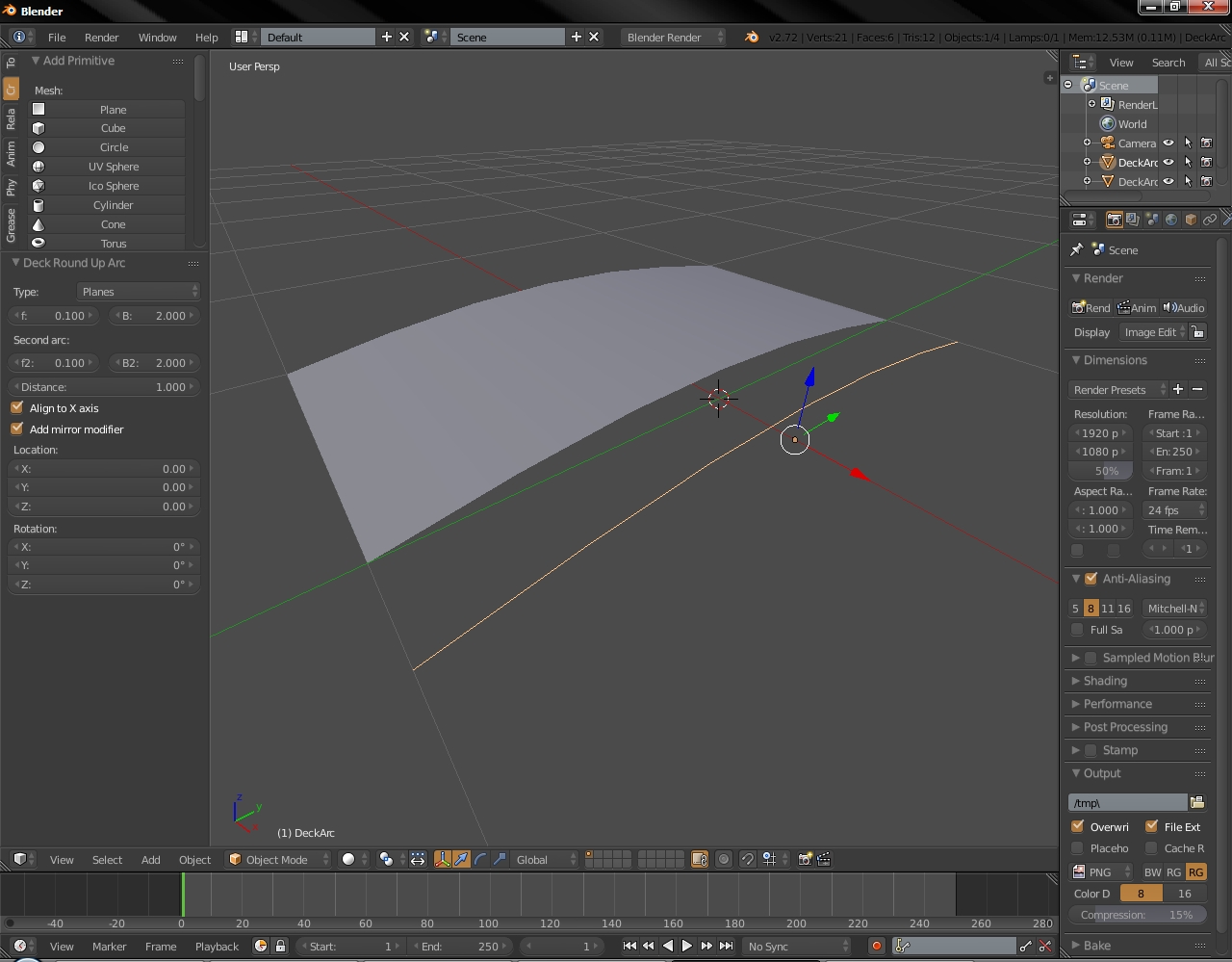
Deck Round Up Arc

bw_shipyard_ 5.jpg

Wstawia do sceny łuk konstrukcyjny pokładu, bądź sekcję pokładu, wygenerowaną zgodnie z formułą:

poklad.png

przy czym wielkości f oraz B są w pełni konfigurowalne. Tak wygenerowany łuk można dowolnie przekształcać w trybie edycyjnym i budować najbardziej wymyślne pokłady. (Obrazek formuły pokładu pochodzi z projektu jachtu typu Agat autorstwa Pana Zbigniewa Jana Milewskiego)
Ostatnim narzędziem dostępnym na obecnym etapie prac jest:

Deck Generator

bw_shipyard_ 6.jpg

Jak sama nazwa wskazuje, jest to automat do zaawansowanego generowania kompletnych pokładów składających się z od 1 do 32 sekcji. Oprócz szerokości poszczególnych sekcji można również definiować ich wysokość w przestrzeni i kreować pokłady zachowujące wszelkie krzywizny. Wypukłość pokładu jest obliczana dla każdej sekcji odrębnie, zgodnie z przedstawioną wyżej formułą, proporcjonalnie do szerokości każdej zdefiniowanej wręgi.

Kolejne narzędzia już wkrótce (mam ich w planie jeszcze około 25, ale o tym w przyszłości).
Pozdrawiam serdecznie
Bartek
ODPOWIEDZ